Passar para o conteúdo principal
Início

Formulário de pesquisa


Login

Navegação principal

  • Início
  • Atual
  • Cultura
  • Desporto
  • Igreja
  • Cartoons
  • Diz o Zé
  • Edições
  • Opinião
  • Suplementos
  • Vídeos
  • Olhar
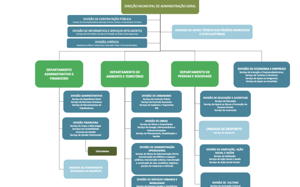
Novo organigrama da Câmara implementado a partir desta sexta-feira com dez novas chefias mas ainda sem Diretor Municipal

Foi implementado a partir deste sexta-feira o novo organigrama da Câmara Municipal de Bragança, com novas divisões e um novo Gabinete de Apoio às Freguesias mas ainda sem o novo Diretor Municipal. No total, são 31 unidades orgânicas, sendo que seis delas não têm responsável nomeado, para já, e 15 transitam dos executivos anteriores. Há dez caras novas.

"O Município de Bragança inicia, a partir de ...

Novo Papa e eleições autárquicas marcaram o ano de 2025 no Nordeste Transmontano
Atual
Mais de 1,7 milhões de euros para estudar formas de envelhecer com saúde na fronteira
Atual
Azimute entregou 20 cabazes de Natal a idosos das Aldeias Pedagógicas
Atual
Câmara distinguida com selo ““Município de Referência TOP5”
Atual
Aprovado orçamento de 14,5 milhões de euros para 2026 com votos contra do PS
Atual
Novas viaturas para prevenção e combate aos incêndios rurais
Atual

CNE: Vote !

Image 1 Image 2

Publicidade

Imagem 1 Imagem 2

Últimas Notícias

Atual
Orçamento da Câmara aprovado por três votos de diferença
Atual
Simulacro conjunto da Proteção Civil portuguesa e espanhola deixou a nu dificuldade de 'nuestros hermanos' com o português
Cultura
‘Anjos do Apocalipse’ uma nova caminhada de Graça Morais sobre a maldade, o horror e a guerra
Atual
Movimento critica Governo por propor lei para evitar cobrança de IMI de 1,2 mil milhões de euros
Cultura
Calendário Sénior 2026 promove inclusão, memória e autoestima
Igreja
Grupo de teatro apresentou um Auto de Natal
Igreja
Chama da Paz de Belém distribuída pelos escuteiros
Igreja
Bispo lembra vítimas de violência doméstica e exorta a que se avisem as autoridades
Atual
Dois jovens de 16 anos feridos em despiste de mota

Notícias Desporto

Corrida de São Silvestre tida como uma das mais importantes do Nordeste Transmontano
Rui Teixeira vence São Silvestre de Mirandela à frente de Rui Muga
Eleições no Ginásio Clube de Bragança marcadas para domingo
Motocruzeiro Racing Academy faz balanço positivo da temporada 2025
Ciclistas brigantinos Flávio Cipriano e Francisco Pires reforçam o CD Aves em 2026
Escola Crescer inicia luta pela manutenção no Nacional Sub-15 fora de casa

Publicidade

Cartoons

Aleluia

Diz o Zé

Desperdício de água

Suplementos

Edição 4033 17-04-2025

Vídeos

Primeiras palavras do Papa Leão XIV
XADREZ TÁTICO: Final da Taça Distrital AF Bragança 2024/2025






Remax

TUA’25

Tua 1 Tua 2

PrimeClean

Mais Vistas

# Atual
Novo Papa e eleições autárquicas marcaram o ano de 2025 no Nordeste Transmontano
# Atual
Novo organigrama da Câmara implementado a partir desta sexta-feira com dez novas chefias mas ainda sem Diretor Municipal
# Atual
Mais de 1,7 milhões de euros para estudar formas de envelhecer com saúde na fronteira
# Atual
Azimute entregou 20 cabazes de Natal a idosos das Aldeias Pedagógicas
# Atual
Câmara distinguida com selo ““Município de Referência TOP5”
# Atual
Aprovado orçamento de 14,5 milhões de euros para 2026 com votos contra do PS
# Atual
Novas viaturas para prevenção e combate aos incêndios rurais
# Atual
Orçamento da Câmara aprovado por três votos de diferença

Opinião

Pe. Manuel Ribeiro
A coragem de quem brilha por dentro: Porque há quem nasceu para iluminar o que o mundo esqueceu
Sex, 12/19/2025 - 15:30
Editorial - António Gonçalves Rodrigues
Mudanças em 2026
Qui, 12/18/2025 - 10:45
F. Costa Andrade
Ainda as Eleições Presidenciais de 2026
Qui, 12/18/2025 - 10:37
Manuel António Gouveia
O Natal dos nossos dias
Qui, 12/18/2025 - 10:32
Nuno Moreno
Reunião de Câmara: A Governação invisível
Qui, 12/18/2025 - 10:31
Manuel Pereira
ASSUNTO–“PRESENTES EM DINHEIRO PODEM PAGAR IMPOSTO”
Qui, 12/18/2025 - 10:13

Última Ediçao

Edição n.º 4069

CRONISTAS

Edite Estrela
Armando Fernandes
Fernando Peixinho
Ernesto Rodrigues
Manuel Pereira
Chef Hélio Loureiro
Adriano Moreira
Adão Silva
Frei Soeiro
Carlos Morais
Pe. Dário Pedroso
Nuno Pires
Zita Seabra
José Mário Leite
Henrique Ferreira
César Rodrigues
José Alegre Mesquita
Centro de Ciência Viva
DECO
Pêra Fernandes
Pe. Calado Rodrigues
Fernando Silva Carvalho
Mário Lisboa
Manuel Cardoso
Mário de Campos Pinto
Narciso Pires
João César das Neves
António Bárbolo Alves
Silva Peneda
Virgilio do Vale
José Manuel Pavão
Marcelo Rebelo de Sousa
António Pires
Manuel António Gouveia
Ernesto Carolino Gomes
Vítor Pereira
Ricardo Mota
Carlos Fernandes
Alberto Pais
Carlos Caseiro
Pe. Manuel Ribeiro
Pe. José Luís Pombal
Milton Roque
Thiago Ventura
Bruno Santos
Editorial - António Gonçalves Rodrigues
Ernesto Vaz (Arqueólogo)
Nuno Moreno
Márcio Santos
Pe. José Fernandes
F. Costa Andrade
Batista Jerónimo
Pe. Estevinho Pires
Pe. Tiago Alves
Amândio Correia
Padre Jardim Moreira, presidente da EAPN Portugal/Rede Europeia Anti Pobreza
Dinis Costa
Jorge Novo
Paulo Cordeiro Salgado
Paulo Praça
Luís Filipe Guerra
Pedro Ramos
Maria da Conceição Martins
Comissão Diocesana Justiça e Paz (CDJP)
Henrique Manuel Pereira (Universidade Católica Portuguesa, Escola das Artes)
Abílio Lousada
António Pimenta de Castro
Berta Nunes - Deputada
Casa de la Musica Mirandesa
Caminho a Seguir - Agrupamento XVIII
José Eduardo Teixeira
Álvaro Mendonça
Ana Pereira
Carlos Silvestre
João Sá
Luís Pires
SciComPt - Bragança
O pastor e o rebanho
Ruben Veiga
International Tourism Congress
Susana Cipriano e Abílio Lousada
Isalita Pereira (Secreta Poeta)
Anibal Fernandes
Manuel Diogo Cordeiro
Jorge Olímpio Bento
Nuno Reis
António Praça

Suplementos

  • ULS Nordeste Consigo
  • Cantinho dos escuteiros
  • Seminário

Links Utéis

  • O Mensageiro
  • Estatuto Editorial
  • Contatos

Assinantes

  • Login
  • Assinar o Jornal
  • Assinaturas